Toshiba TB67H450AFTG PWM Chopper DC Brushed Motor Driver

Toshiba TB67H450AFTG PWM Chopper DC Brushed Motor Driver is designed for a wide range of general-purpose motor control applications. Housed in a compact 16-pin VQFN package, the Toshiba TB67H450AFTG supports a single-channel output with a maximum output voltage of 50V and a peak output current of 3.5A, suitable for driving medium-power motors. Built using Toshiba’s BiCD process, the TB67H450AFTG integrates multiple protection features, including under-voltage lockout (UVLO), overcurrent shutdown (ISD), and thermal shutdown (TSD), ensuring robust and reliable operation. This device supports various drive modes such as forward (CW), reverse (CCW), short brake, and stop, and includes a standby function for power-saving operation. TB67H450AFTG is ideal for applications requiring precise motor control with efficient thermal and electrical protection.

Features

  • Monolithic IC using BiCD process
  • Capable of PWM constant current drive and direct PWM drive
  • Supports 4x operation modes [Forward, Reverse, Brake, and STOP (OFF)]
  • Built-in output MOSFET with low on-resistance (high side + low side = 0.6Ω typical)
  • Realization of high voltage and large current drive
  • Built-in various error detection functions [Thermal Shutdown (TSD), Overcurrent Detection (ISD), and Under-Voltage Lockout(UVLO)]
  • Built-in VCC regulator for the internal circuit operation
  • 16-pin P-VQFN16-0303-0.50-001 package

Applications

  • Industrial equipment, including OA equipment and banking terminals
  • Home appliances, including robot vacuum cleaners
  • Battery-powered devices (electronic locks and small household robots)
  • Devices using 5V USB power supplies

Specifications

  • Motor output
    • 3.5A maximum current
    • 50V maximum voltage
    • ±1µA leakage current
  • Motor power supply
    • 50V maximum non-active in standby mode
    • -0.4V to 44V maximum active range in operation mode
  • 44V maximum supply voltage
  • 2.5W maximum  power dissipation
  • 400kHz maximum input range of control logic frequency
  • 100mV to 300mV input hysteresis
  • ±5% output setting current accuracy
  • -40°C to +85°C operating temperature range

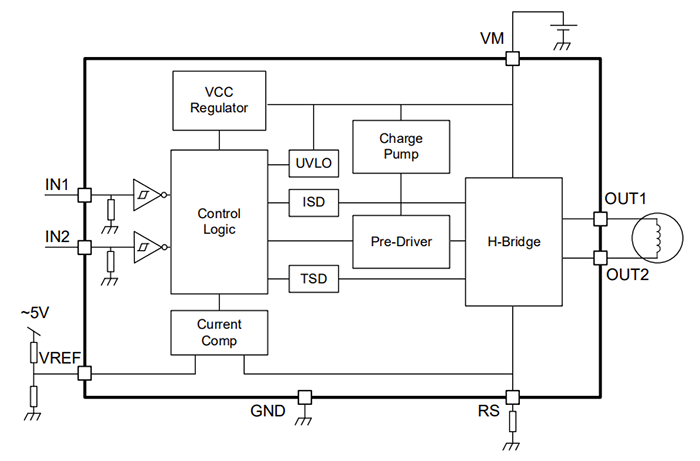
Block Diagram

Block Diagram - Toshiba TB67H450AFTG PWM Chopper DC Brushed Motor Driver

Forward Rotation

Mechanical Drawing - Toshiba TB67H450AFTG PWM Chopper DC Brushed Motor Driver

Reverse Rotation

Mechanical Drawing - Toshiba TB67H450AFTG PWM Chopper DC Brushed Motor Driver
Publicado: 2025-08-01 | Actualizado: 2025-12-05