Texas Instruments TPS20xxC Power-Distribution Switches
Texas Instruments TPS20xxC Power-Distribution Switches are intended for applications such as USB where heavy capacitive loads and short-circuits are likely to be encountered. The TPS20xxC family offers multiple devices with fixed current-limit thresholds for applications between 0.5A and 2A. TPS20xxC Power-Distribution Switches limit the output current to a safe level by operating in a constant-current mode when the output load exceeds the current-limit threshold. This provides a predictable fault current under all conditions. The fast overload response time of Texas Instruments TPS20xxC switches eases the burden on the main 5V supply to provide regulated power when the output is shorted. The power-switch rise and fall times are controlled to minimize current surges during turn-on and turn-off.Features
- Rated currents of 0.5A, 1A, 1.5A, and 2A
- ±20% accurate, fixed, and constant current limit
- Fast over-current response - 2µs
- Deglitched fault reporting
- Output discharge when disabled
- Reverse current blocking
- Built-in soft-start
- Ambient temperature range: -40°C to 85°C
Applications
- USB ports/hubs, laptops, and desktops
- High-definition digital TVs
- Set-top boxes
- Short-circuit protection
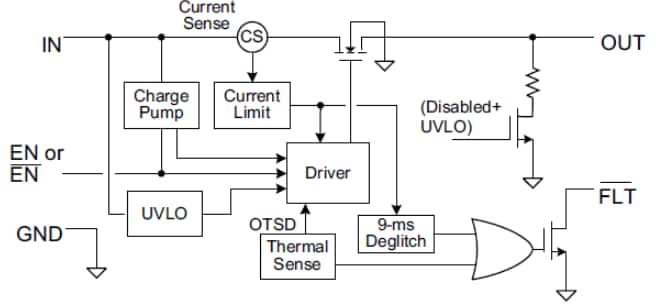
TPS20xxC Functional Block Diagram
Publicado: 2012-02-14
| Actualizado: 2022-03-11
