Texas Instruments INA75xEVM Evaluation Modules

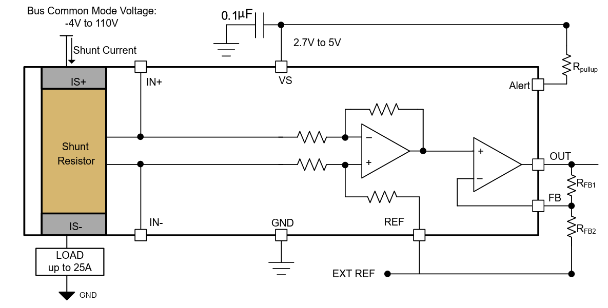
Texas Instruments INA75xEVM Evaluation Modules allow users to evaluate the INA750x and INA751x current-sense amplifiers. The devices are bidirectional, ultra-precise, current-sense amplifiers with 25A EZShunt™ technology and a -4V to 110V range. The TI INA75xEVM supplies a platform that enables gain and reference voltage configuration.

Features

  • Evaluation of all sensitivity options for the INA750 and INA751
  • Ease-of-access to device pins with test points
  • Evaluation of high-side and low-side configurations

Applications

  • Motor drives, solenoids, and actuators
  • Injection molding machine, cordless power tools

INA750 Block Diagram

Block Diagram - Texas Instruments INA75xEVM Evaluation Modules

Layout

Texas Instruments INA75xEVM Evaluation Modules
Publicado: 2025-02-03 | Actualizado: 2025-02-06