![]() |
|||||||||||||||
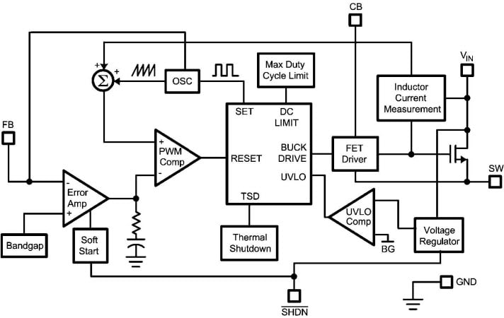
LMR1420x Series SIMPLE SWITCHER® Step-Down Voltage RegulatorsTexas Instruments LMR1420x Series SIMPLE SWITCHER® Step-Down Voltage Regulators are PWM DC/DC buck (step-down) regulators. With a wide input range from 4.5V-42V, they are suitable for a wide range of applications such as power conditioning from unregulated sources. These voltage regulators feature a low RDSON (0.9Ω typical) internal switch for maximum efficiency (85% typical). Operating frequency is fixed at 1.25MHz, allowing the use of small external components while still enabling low output voltage ripple. Soft-start can be implemented using the shutdown pin with an external RC circuit, allowing the user to tailor the soft-start time to a specific application. The LMR14203 is optimized for up to 300mA load current, and the LMR14206 is optimized for up to 600mA load current with a 0.765V nominal feedback voltage. Additional features include: thermal shutdown, VIN under-voltage lockout, and gate drive under-voltage lockout. The LMR1420x is available in a low profile TSOT-6L package. |
|||||||||||||||
|
Features
Benefits
Applications
|
|||||||||||||||
|
|||||||||||||||
Block Diagram![]() |
|||||||||||||||
![]() |
Publicado: 0001-01-01
| Actualizado: 0001-01-01






