LM315x Series SIMPLE SWITCHER® Controllers
LM315x Series SIMPLE SWITCHER® Controllers


Additional Resources

TI LM315x Series SIMPLE SWITCHER® Controllers

Texas Instruments SIMPLE SWITCHER® Controllers are easy to use and simplified step down power controllers capable of providing up to 12A of output current in a typical application. TI LM3151 / LM3152 / LM3153 SIMPLE SWITCHER Controllers operate with an input voltage range from 6V-42V, feature a fixed output voltage of 3.3V, and offer switching frequencies of 250kHz, 500kHz, and 750kHz. LM3150 offers adjustable output to 1MHz. These SIMPLE SWITCHER Controllers employ a Constant On-Time (COT) architecture with a proprietary Emulated Ripple Mode (ERM) control that allows for the use of low ESR output capacitors, which reduces overall solution size and output voltage ripple. These synchronous step-down controllers are designed for use in telecom, networking equipment, security surveillance, and other applications.


LM3150 Features
  • PowerWise® step-down controller
  • 6V to 42V Wide input voltage range
  • Adjustable output voltage down to 0.6V
  • Programmable switching frequency
    up to 1MHz
  • No loop compensation required
  • Low external component count
  • Constant On-Time control
  • Ultra-fast transient response
  • Stable with low ESR capacitors
  • Output voltage pre-bias startup
  • Valley current limit
  • Programmable soft-start
LM3151/52/53 Features
  • PowerWise step-down controller
  • 6V to 42V Wide input voltage range
  • Fixed output voltage of 3.3V
  • Fixed switching frequencies of 250kHz/500kHz/750kHz
  • No loop compensation required
  • Low external component count
  • Constant On-Time control
  • Ultra-Fast transient response
  • Stable with low ESR capacitors
  • Output voltage pre-bias startup
  • Valley current limit
  • Programmable soft-start
Part Number Max VIN (V) Max VOUT Frequency
LM3150 42 Down to 0.6 Adj. to 1MHz
LM3151 42 3.3 250kHz
LM3152 33 3.3 500kHz
LM3153 22 3.3 750kHz

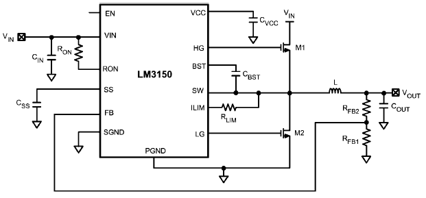
LM3150 Typical Application

LM3150 Typical Application

LM3151/52/53 Typical Application

LM3151/52/53 Typical Application

  • Texas Instruments
Publicado: 0001-01-01 | Actualizado: 0001-01-01