STMicroelectronics MASTERGAN GaN Half-Bridge High Voltage Drivers

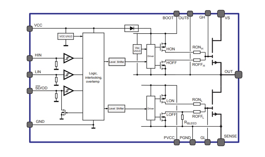
STMicroelectronics MASTERGAN GaN Half-Bridge High Voltage Drivers implement a high-power-density power supply with the integration of both a gate driver and two enhancement-mode GaN transistors in a half-bridge configuration. The integrated power GaNs feature an RDS(ON) of 150mΩ and a 650V drain-source breakdown voltage. The integrated bootstrap diode can quickly supply the high side of the embedded gate driver.

The STM MASTERGAN Drivers provides UVLO protection on both the lower and upper driving sections. This protection prevents the power switches from operating in low efficiency or dangerous conditions, and the interlocking function avoids cross-conduction conditions. The extended range of the input pins allows easy interfacing with microcontrollers, DSP units, or Hall effect sensors.

The MASTERGAN Drivers operate in the industrial temperature range of -40°C to +125°C and is available in a compact 9mm x 9mm QFN package.

Features

  • Power system-in-package integrating half-bridge gate driver and high-voltage GaN transistors:
    • BVDSS = 650V
    • RDS(ON) = 150mΩ
    • IDS(MAX) = 10A
  • Reverse current capability
  • Zero reverse recovery loss
  • UVLO protection on the low-side and high-side
  • Internal bootstrap diode
  • Interlocking function
  • Dedicated pin for shutdown functionality
  • Accurate internal timing match
  • 3.3V to 15V compatible inputs with hysteresis and pull-down
  • Overtemperature protection
  • Bill-of-material reduction
  • Very compact and simplified layout
  • Flexible, easy, and fast design

Applications

  • Switch-mode power supplies
  • High-voltage PFC, DC-DC, and DC-AC converters
  • Chargers and adapters
  • Uninterruptible power supply (UPS) systems
  • Solar power

CONTENT STREAM

STMicroelectronics MASTERGAN GaN Half-Bridge High Voltage Drivers

Videos

Block Diagram

Block Diagram - STMicroelectronics MASTERGAN GaN Half-Bridge High Voltage Drivers
View Results ( 15 ) Page
N.º de artículo Hoja de datos Voltaje de alimentación - Mín. Voltaje de alimentación - Máx. Número de salidas Corriente de salida
MASTERGAN6TR MASTERGAN6TR Hoja de datos 9 V 18 V 1 Output
MASTERGAN2TR MASTERGAN2TR Hoja de datos 3.3 V 15 V 1 Output 10 A
MASTERGAN3TR MASTERGAN3TR Hoja de datos 4.75 V 9.5 V 4 Output 4 A, 6.5 A
MASTERGAN1LTR MASTERGAN1LTR Hoja de datos 4.75 V 9.5 V 4 Output 17 A
MASTERGAN4LTR MASTERGAN4LTR Hoja de datos 4.75 V 9.5 V 4 Output 12 A
MASTERGAN1 MASTERGAN1 Hoja de datos 4.75 V 9.5 V 1 Output 10 A
MASTERGAN4 MASTERGAN4 Hoja de datos 3.3 V 15 V 3 Output 6.5 A
MASTERGAN2 MASTERGAN2 Hoja de datos 3.3 V 15 V 1 Output 10 A
MASTERGAN5 MASTERGAN5 Hoja de datos 3.3 V 15 V 4 Output 4 A
MASTERGAN1L MASTERGAN1L Hoja de datos 4.75 V 9.5 V 4 Output 12 A
Publicado: 2020-08-28 | Actualizado: 2026-03-18