STMicroelectronics L6983/L6983I Synchronous Step-Down Converter
STMicroelectronics L6983 Synchronous Step-Down Converter is an easy-to-use monolithic step-down regulator capable of delivering up to 3A DC to the load. The wide input voltage range makes the device suitable for a broad range of applications. STMicroelectronics L6983 is based on a peak current mode architecture.The L6983 is available both in low consumption mode (LCM) and low noise mode (LNM) versions. LCM maximizes the efficiency at light-load with controlled output voltage ripple so the device is suitable for battery-powered applications. LNM makes the switching frequency constant and minimizes the output voltage ripple for light load operations, meeting the specification for low noise-sensitive applications. The L6983 allows the switching frequency to be selected in the 200kHz to 2.2MHz range with an optional spread spectrum for improved EMC.
The EN pin provides an enable/disable function. The typical shutdown current is 2µA when disabled. As soon as the EN pin is pulled up, the device is enabled, and the internal 1.3ms soft-start takes place. The L6983 features Power Good open collector that monitors the FB voltage. Pulse-by-pulse current sensing on both power elements implements an effective constant current protection, and thermal shutdown prevents thermal run-away.
The STMicroelectronics L6983 Synchronous Step-Down Converter is offered in a 3mm x 3mm QFN-16 package with internal compensation, thus minimizing design complexity and size.
L6983I 38V, 10W Synchronous Iso-Buck Converter for isolated applications is designed explicitly for isolated buck topology. The primary output voltage of L683I can be accurately adjusted, whereas the isolated secondary output is derived using a given transformer ratio. No optocoupler is required. The primary sink capability up to -4.5A (even during soft-start) allows a proper energy transfer to the secondary side as well as enabling a tracked soft-start of the secondary output.
Features
- 3.5V to 38V operating input voltage
- 0.85V to VIN output voltage
- 3.3V and 5V fixed output voltage versions
- 3A DC output current
- 17μA operating quiescent current
- Internal compensation network
- Two versions
- LCM for high efficiency at light loads
- LNM for noise-sensitive applications
- 2μA shutdown current
- Internal soft-start
- Enable
- Overvoltage protection
- Output voltage sequencing
- Thermal protection
- 200kHz to 2.2MHz programmable switching frequency - stable with low ESR capacitor
- Optional spread spectrum for improved EMC
- Power Good
- Synchronization to an external clock for LNM devices
- QFN16 package
Applications
- Industrial power systems
- 24V battery-powered equipment
- Decentralized intelligent nodes
- Sensors and always-on applications
- Low-noise applications
Content Stream
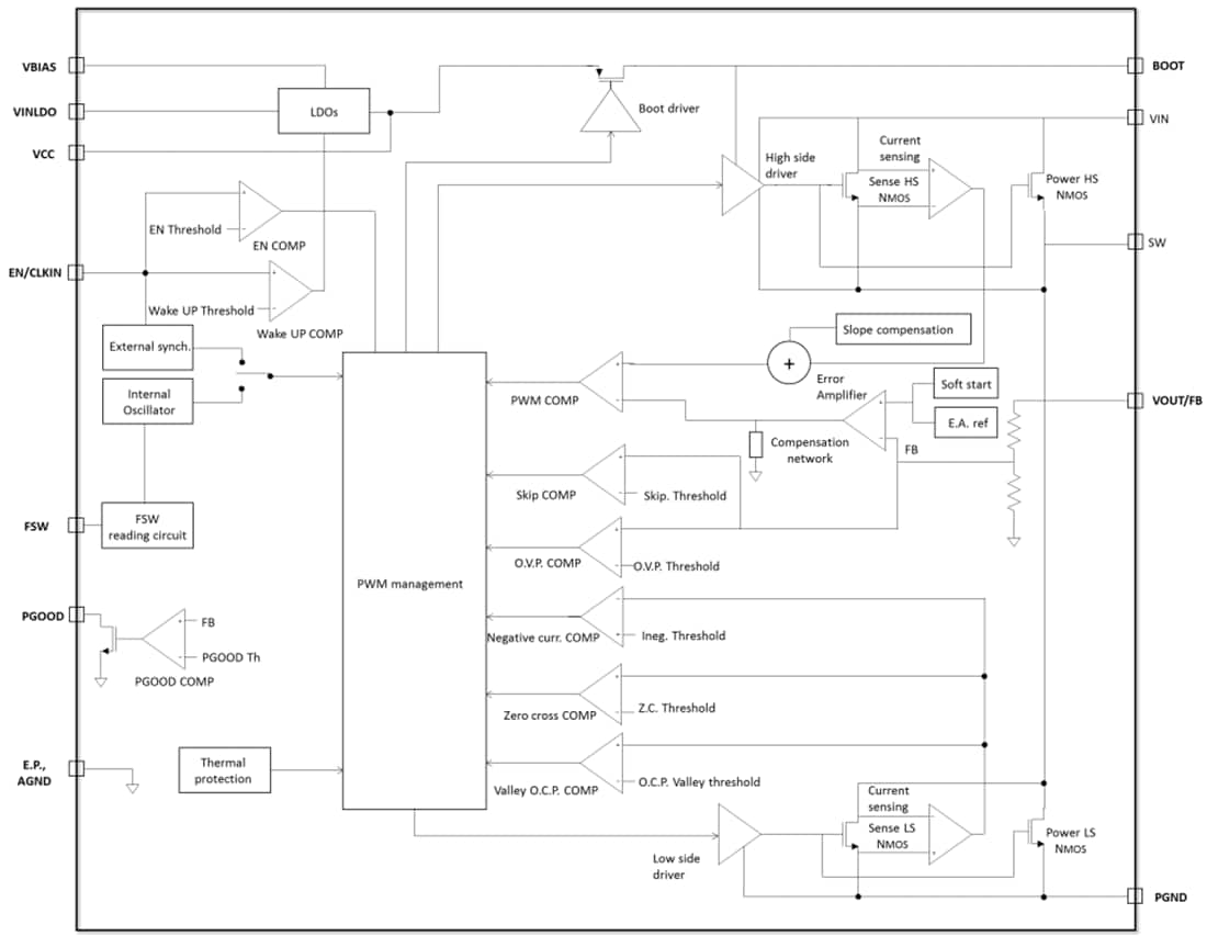
Block Diagram
