STMicroelectronics L4985 CCM PFC Controllers
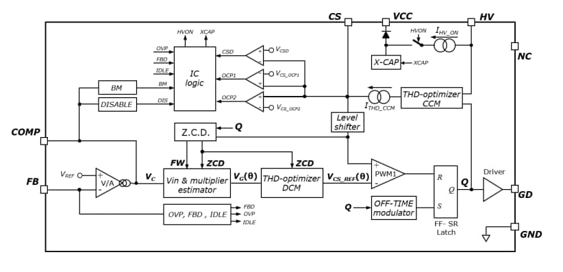
STMicroelectronics L4985 CCM PFC Controllers are designed for boost converting and feature a proprietary multiplier “emulator.” This emulator, combined with the innovative THD optimizers, guarantees very low Total Harmonic Distortion (THD) performance in all operating conditions. Utilizing a proprietary off-time modulator, the L4985 operates in quasi-fixed frequency in all operating conditions with two options, 65kHz for A and 130kHz for B.The STM L4985 CCM PFC Controllers support an 800V high voltage start-up block, including the circuitry to discharge the X-capacitors of the EMI filter to a safe level. This feature enables the unit to meet safety regulations (IEC 61010-1 or IEC 62368-1) without using the traditional discharge resistor parallel to the X-capacitors.
The L4985 is available in a pin SO package creating a high-performance/low-component count solution for CCM-operated boost PFC pre-regulators. The PFC pre-regulators are for EN61000-3-2 and JEIDA-MITI compliant applications, in a power range that spans from a few hundred W to some kW.
Features
- Peak current mode CCM-operated
- 800V high voltage startup with integrated input voltage sensing
- Active input filter capacitor discharge
- Proprietary multiplier “emulator” with minimum THD of line current in all operating conditions (CCM and DCM)
- Extremely few external components
- Protections: feedback loop failure, OVP, OCP, inductor saturation, brown-in, brownout (compliant to medical SMPS standards)
- Inductor current sense
- Disable and low consumption function
- In-rush current monitoring
- Soft-start for smooth startup
- 1.2% (@ Tj = 25°C) internal reference voltage
- 65kHz (A version) and 130kHz (B version) switching frequency
- SO8 package
Applications
- PFC pre-regulator for:
- IEC61000-3-2 and JEIDA-MITI compliant SMPS in excess of 1kW
- Desktop PC, server, web server, game console
- High power LED luminaries
- Industrial and medical SMPS according to IEC 60601-1-2
Typical Application
Block Diagram
Publicado: 2022-04-12
| Actualizado: 2022-06-27
