Semtech LR1110DVK1TxKS Evaluation Kits

Semtech LR1110DVK1TxKS Evaluation Kits evaluate the LoRa Edge™ LR1110 transceiver that complies with LoRaWAN® specifications. This transceiver features a multi-constellation scanner and passive Wi-Fi® MAC address scanner targeting asset management applications. The LR1110DVK1TxKS kits offer a 150MHz to 960MHz frequency range. These kits are compatible with Semtech’s LoRa Cloud™ Locator service. Typical applications include asset location, asset recovery, asset traceability, inventory management, asset loss, and theft prevention.

Kit Contents

  • 2x LR110 Shields
    • PCB E516V02B, equipped with an integrated GNSS LNA for passive antenna applications
    • PCB E592V01B, without GNSS LNA for active antenna usage
  • 1x STM32L476RG Nucleo board
  • 1x TFT touchscreen
  • 1x GNSS active antenna with SMH connection
  • 1x GNSS passive antenna with SMH connection
  • 1x 2.4GHz antennas with SMH connection
  • 1x region-specific sub-GHz antenna with SMA connection (915MHz, 868MHz, or 490MHz frequency bands)

Applications

  • Asset location
  • Asset recovery
  • Asset traceability
  • Inventory management
  • Asset loss and theft prevention

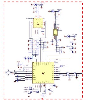
Schematic Diagram

Schematic - Semtech LR1110DVK1TxKS Evaluation Kits

Videos

Publicado: 2020-07-29 | Actualizado: 2024-12-03