M5Stack M135 GNSS Module

M5Stack M135 GNSS Module is a global positioning wireless communication module that is compatible with multiple satellite positioning systems. This module features the NEO-M9N-00B GPS module and offers an accuracy of approximately 1.5 meters. The M135 GNSS module can simultaneously receive signals from four GNSS sources to ensure fast lock times and high precision. This module incorporates a BMM150 three-axis magnetometer, a BMI270 six-axis attitude sensor, and a barometric pressure sensor to measure the position, orientation, and altitude.

The M135 GNSS module can integrate the M5 Stamp wireless communication for remote IoT communication. This module offers customizable settings like serial port pins, PPS sync signal pins, and communication addresses for the attitude sensor. The M135 module includes an external MCX antenna interface, a button battery, and an EEPROM chip to store data during power loss. This module is used in applications such as agriculture, positioning and navigation, geospatial surveying, logistics, environmental monitoring, and emergency response.

Features

  • Supports various satellite systems for accurate positioning
  • Offers approximately 1.5-meter positioning accuracy
  • Simultaneously receives signals from four GNSS sources for improved accuracy
  • Integrates multiple sensors:
    • Six-axis attitude sensor (BMI270):
      • ±2g/±4g/±8g/±16g accelerometer range
      • ±125dps/±250dps/±500dps/±1000dps/±2000dps gyroscope process range
    • Three-axis magnetometer (BMM150):
      • 0.3μT magnetic field resolution
    • Barometric pressure sensor (BMP280):
      • 300hPa to 1100hPa measuring range
  • Supports GPS/QZSS, GLONASS, Galileo, and BeiDou navigation satellites
  • Includes a backup battery and EEPROM chip to store data during power loss
  • Customizable serial port pins, PPS sync signal pins, and communication addresses for the attitude sensor
  • Can integrate M5 Stamp wireless communication module for remote communication

Applications

  • Agriculture
  • Positioning and navigation
  • Geospatial surveying
  • Logistics
  • Environmental monitoring
  • Emergency response

Kit Contents

  • 1x GNSS Module
  • 1x External active GPS/BD antenna (length: 1m)
  • 1x Antenna feeder
  • 2x M2*4 screws
  • 1x Hex key 1.5mm

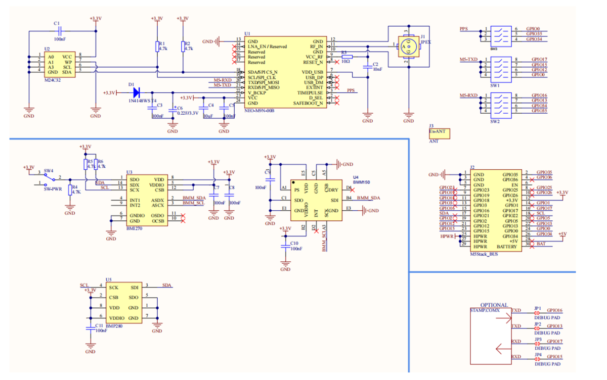
Schematic Diagram

Schematic - M5Stack M135 GNSS Module

Overview

M5Stack M135 GNSS Module
Publicado: 2023-12-15 | Actualizado: 2024-01-09