Renesas Electronics ISL80102/ISL80103 Linear Regulators
Renesas Electronics ISL80102/ISL80103 Linear Regulators are 2A and 3A output current, low voltage, high-current, single-output LDOs. The ISL80102/ISL80103 operates from the input voltages of 2.2V to 6V and can provide the output voltages of 0.8V to 5.5V.The Renesas Electronics ISL80102/ISL80103 Linear Regulators feature an external capacitor on the soft-start pin that provides adjustment for applications that demand inrush current less than the current limit. The ENABLE function allows the part to be placed into a low quiescent current shutdown mode. The Linear Regulators implement a submicron BiCMOS process to deliver best-in-class analog performance and overall value.
The ISL80102/ISL80103 CMOS Linear Regulators consume significantly lower quiescent current due to load over bipolar LDOs, making them efficient and allowing packages with smaller footprints. The ISL80102/ISL80103 is available in a 10 Ld DFN package.
Features
- Stable with ceramic capacitors
- 2A and 3A output current ratings
- 2.2V to 6V input voltage range
- ±1.8% VOUT accuracy assured over line, load, and TJ = -40°C to +125°C
- Very low 120mV dropout voltage at 3A (ISL80103)
- Very fast transient response
- Excellent 62dB PSRR
- 49µVRMS output noise
- Power-good output
- Adjustable inrush current limiting
- Short-circuit and over-temperature protection
- Available in a 10-lead DFN
Applications
- Servers
- Telecommunications and networking
- Medical equipment
- Instrumentation systems
- Routers and switchers
Typical Application
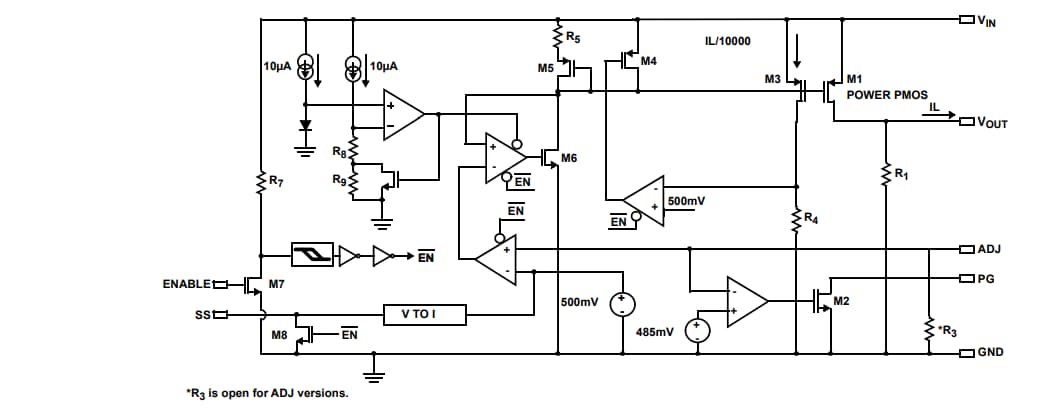
BLOCK DIAGRAM
Publicado: 2020-09-18
| Actualizado: 2022-03-11
