Qorvo QPC3025EVB-01 Evaluation Board

Qorvo QPC3025EVB-01 is a 3-layer PCB board designed to evaluate the features of the QPC3025 High Power, SOI, SPDT Switch. The QPC3025EVB-01 Evaluation Board is fully tested and assembled. The QPC3025EVB-01 Evaluation Board operates at a 30MHz to 4200MHz frequency range and a 2.7V to 5.5V operating supply voltage range.

PCB Layout

Location Circuit - Qorvo QPC3025EVB-01 Evaluation Board

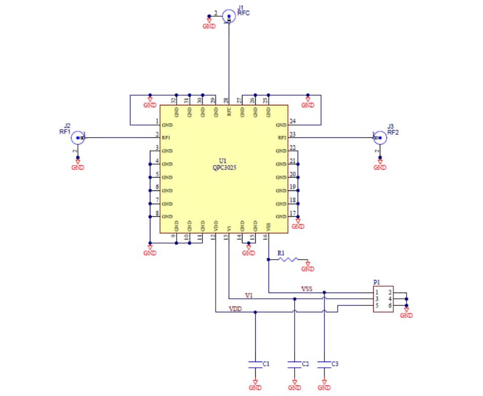
Schematic

Schematic - Qorvo QPC3025EVB-01 Evaluation Board
Publicado: 2018-09-14 | Actualizado: 2023-02-01