Términos internacionales de comercio (Incoterms):FCA (punto de envío) Los costos de aranceles, aduana e impuestos se cobrarán en el momento de la entrega.
Confirme su elección de moneda:
Peso chileno Solo se aceptan pagos con tarjetas de crédito, excepto American Express
Dólares estadounidenses Se encuentran disponibles todas las opciones de pago
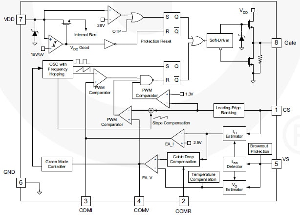
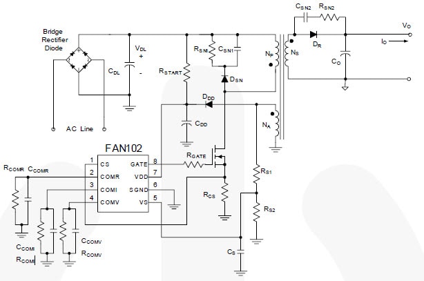
Fairchild Semiconductor FAN102MY primary-side PWM controller significantly simplifies power supply designs that required constant-voltage (CV) and constant-current (CC) regulation capabilities. FAN102MY PWM controller controls the output voltage and current precisely with the information in the primary side of the power supply, removing the output current sensing loss and eliminating all secondary feedback circuitry. The green-mode function with a low startup current (10µA) maximizes the light-load efficiency so the power supply can meet stringent standby power regulations. Fairchild Semiconductor FAN102MY PWM controller features a fixed PWM frequency at 42kHz with frequency hopping to reduce EMI. Compared with conventional secondary-side devices, the FAN102MY reduces total cost, component count, size, and weight while boosting efficiency, productivity, and system reliability.
Features
Constant-Voltage (CV) and Constant-Current (CC) Control without Secondary-Feedback Circuitry
Green Mode: Frequency Reduction at Light Load
Fixed PWM Frequency at 42kHz with Frequency Hopping to Solve EMI Problem
Cable Voltage Drop Compensation in CV Mode
Low Startup Current: 10µA
Low Operating Current: 3.5mA
Peak-Current-Mode Control in CV Mode
Cycle-by-Cycle Current Limiting
VDD Over-Voltage Protection with Auto-Restart
VDD Under-Voltage Lockout (UVLO)
Gate Output Maximum Voltage Clamped at 18V
Fixed Over-temperature Protection with Auto Restart
Applications
Battery Chargers for Cellular Phones, Cordless Phones, PDA, Digital Cameras, Power Tools