onsemi / Fairchild FAN49100 TinyPower Buck-Boost Regulator
onsemi / Fairchild FAN49100 TinyPower Buck-Boost Regulator is a high-efficiency buck-boost switching mode regulator which accepts input voltages either above or below the regulated output voltage. The FAN49100 can deliver up to 2A while regulating the output at 3.3V and uses full-bridge architecture with synchronous rectification. The onsemi / Fairchild FAN49100 exhibits seamless transition between step-up and step-down modes reducing output disturbances.Features
- 24µA typical PFM quiescent current
- Above 95% efficiency
- Total layout area = 11.61mm2
- Input voltage range: 2.5V to 5.5V 1.8MHz fixed-frequency operation in PWM mode
- Automatic/seamless step-up and step-down mode transitions
- Forced PWM and automatic PFM/PWM mode selection
- 0.5µA typical shutdown current
- Low quiescent current pass-through mode
- Internal Soft-start and output discharge
- Low ripple and excellent transient response
- Internally set, automatic safety protections (UVLO, OTP, SCP, OCP)
Applications
- Smartphones
- Tablets, netbooks, ultra-mobile PCs
- Portable devices with Li-ion battery
- 2G/3G/4G power amplifiers
- NFC
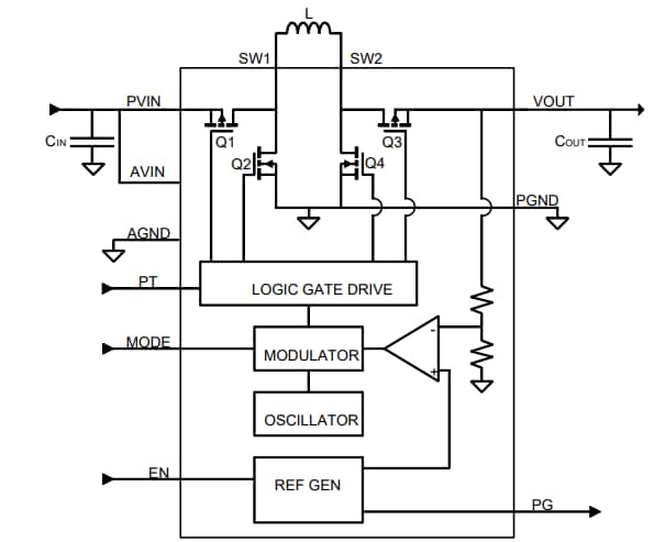
Block diagram
Publicado: 2015-10-19
| Actualizado: 2022-03-11
