NXP Semiconductors TJA1124 Quad LIN Commander Transceivers
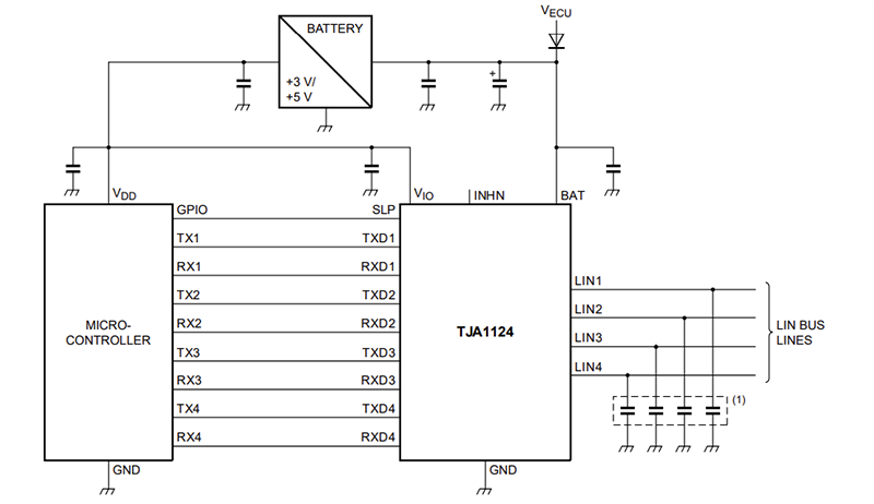
NXP Semiconductors TJA1124 Quad Local Interconnect Network (LIN) Commander Transceivers provide an interface between a LIN commander protocol controller and the physical bus in a LIN network. Four channels each contain a LIN transceiver and LIN commander termination. The low power consumption TJA1124 components are primarily intended for in-vehicle sub-networks using baud rates up to 20kBd. These automotive sub-networks include ambient mood lighting, body control, HVAC, and park assist. NXP Semiconductors TJA1124 Quad LIN Commander Transceivers offer compliance with LIN 2.0, LIN 2.1, LIN 2.2, LIN 2.2A, ISO 17987-4:2016 (12V LIN), and SAE J2602-1.Features
- Four LIN commander channels in a single package
- LIN transceiver
- LIN commander termination consisting of a diode and a pull-up resistor
- Compliant with
- LIN 2.0, LIN 2.1, LIN 2.2, and LIN 2.2A
- ISO 17987-4:2016 (12V LIN)
- SAE J2602-1
- Very low current consumption in Low Power mode with wake-up via SLP or LIN pins
- Option to control an external voltage regulator via the INHN output
- Bus signal shaping optimized for baud rates up to 20kBd
- VIO input for direct interfacing with 3.3V and 5V microcontrollers
- Passive behavior in an unpowered state
- Undervoltage detection
- K-line compatible
- Leadless DHVQFN-24 package (3.5mm x 5.5mm) supporting improved Automated Optical Inspection (AOI) capability
- Excellent ElectroMagnetic Immunity (EMI)
- Very high ESD robustness, ±6kV according to IEC61000-4-2 for pins LIN1 to LIN4 and BAT
- Bus terminal and battery pin protected against transients in the automotive environment (ISO 7637)
- Bus terminal short-circuit proof to battery and ground
- TXD dominant timeout function
- LIN dominant timeout function
- Thermal protection
Applications
- Ambient mood lighting
- Body control
- HVAC
- Park assist
Block Diagram
Application Diagram
Publicado: 2023-01-10
| Actualizado: 2023-01-18
