Monolithic Power Systems (MPS) MPQ4360 Synchronous Step-Down Converters

Monolithic Power Systems (MPS) MPQ4360 Synchronous Step-Down Converters offer a configurable frequency with integrated internal high-side and low-side power MOSFETs. The MPQ4360 delivers up to 6A of highly efficient output current (IOUT) with current mode control for fast loop response. The device provides a 3.3V to 40V wide input voltage (VIN) range facilitating a variety of step-down applications in automotive input environments. The 1.7μA shutdown current (ISD) permits the device to be used in battery-powered applications.

The MPS MPQ4360 Synchronous Step-Down Converters offer high power conversion efficiency across the entire load range, performed by scaling down the switching frequency under light-load conditions. This operation results in reduced switching and gate driver losses. The device's open-drain power good (PG) signal indicates whether the output is within 95% to 105% of its nominal voltage.

Further features on the MPQ4360 include frequency foldback to prevent inductor current runaway during start-up and thermal shutdown to provide reliable, fault-tolerant operation. A high duty cycle and low-dropout mode are available for automotive cold-crank conditions.

The MPQ4360 is housed in a QFN-20 (4mm x 4mm) package.

Features

  • Designed for automotive applications:
    • Wide 3.3V to 40V operating voltage range
    • Low dropout mode
    • 6A Continuous output current
    • 100ns Minimum on time
    • Multi-phase capability
    • Junction temperature operation from -40°C to +150°C
    • Available in AEC-Q100 grade 1
  • Increased battery life:
    • Low 1.7μA shutdown supply current
    • 22μA Quiescent current with switching
    • AAM Increases efficiency under light loads
  • High performance for improved thermals:
    • Internal 50mΩ high-side and 22mΩ low-side MOSFET
  • Optimized for EMC/EMI:
    • 350kHz to 1000kHz Configurable fSW
    • Up to 2.2MHz configurable fSW for VOUT ≥5V car battery applications
    • Symmetric VIN pinout
    • Synchronize to an external clock
    • Out-of-phase synchronized clock output
    • CISPR25 Class 5 compliant
    • MeshConnect™ flip-chip package
  • Additional Features:
    • Power good output
    • External soft start
    • Hiccup Over-Current Protection (OCP)
    • Available in a QFN-20 (4mm x 4mm) package with a wettable flank

Applications

  • Automotive infotainment
  • Automotive clusters
  • Automotive telematics
  • Industrial power systems

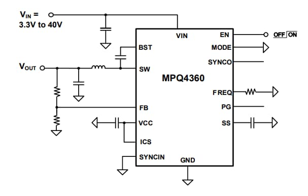
Typical Application

Application Circuit Diagram - Monolithic Power Systems (MPS) MPQ4360 Synchronous Step-Down Converters
Publicado: 2022-06-08 | Actualizado: 2022-06-13