Monolithic Power Systems (MPS) MP86950 Intelli-Phase™ Solution
Monolithic Power Systems (MPS) MP86950 Intelli-Phase™ Solution combines a monolithic half-bridge with built-in internal power MOSFETs and gate drivers. The MP86950 supplies 50A of continuous output current over a wide input supply range (4.5V to 16V). The solution is a monolithic IC that drives up to 50A of current per phase. The integrated MOSFETs and drivers deliver high efficiency through optimized dead time and reduced parasitic inductance. The device has an operating range of 100kHz to 2MHz.The MPS MP86950 Intelli-Phase Solution provides features to simplify system design. The device is compatible with tri-state pulse-width modulation (PWM) signal controllers, offers an Accu-SenseTM current sense to monitor the inductor current, and includes a temperature sensor to report the junction temperature.
The MP86950 is suitable for server applications where high efficiency and small size are critical. The MP86950 is housed in a small TLGA-27 (4mm x 5mm) package.
Features
- Wide 4.5V to 16V operating input range
- 50A Output current
- Current sense with Accu-Sense™
- Temperature sense
- Accepts tri-state Pulse-Width Modulation (PWM) signal
- Current-limit protection
- Over-Temperature Protection (OTP)
- Fault reporting
- Available in a TLGA-27 (4mm x 5mm) package
Applications
- Server core voltages
- Graphic card core regulators
- Power modules
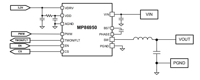
Typical Application
Publicado: 2022-11-09
| Actualizado: 2023-02-21
