Monolithic Power Systems (MPS) MP6500L 35V, 2.5A Stepper Motor Driver
Monolithic Power Systems (MPS) MP6500L 35V, 2.5A Stepper Motor Driver offers current regulation and a built-in translator. The MP6500L is a space-saving, cost-effective solution for bipolar stepper motor drives. The MP6500L has internal current sensing, external sense resistors not required.The MPS MP6500L Stepper Motor Driver features a supply voltage up to 35V and can deliver motor currents up to 2.5A based on PCB design and thermal conditions.
The MP6500L operates a bipolar stepper motor in full-, half-, quarter-, or eight-step mode. The device provides internal safety features, including over-current protection (OCP), input overvoltage protection (OVP), under-voltage lockout (UVLO), and thermal shutdown.
The MP6500L is housed in a QFN-24 (5mm x 5mm) package with a wide 4.5V to 35V input voltage range.
Features
- Wide 4.5V to 35V input voltage range
- Two internal full-bridge drivers
- Internal current sensing and regulation
- Low on-resistance (195mΩ HS-FET, 170mΩ LS-FET)
- No control power supply required
- Simple logic interface
- 3.3V and 5V Compatible logic supply
- Step modes from full step to eighth-step
- 2.5A Output current
- Automatic current decay
- Over-Current Protection (OCP)
- Input Over-Voltage Protection (OVP)
- Thermal Shutdown and Under-Voltage Lockout (UVLO) protection
- Fault indication output
- Available in a QFN-24 (5mm x 5mm) package
Applications
- Bipolar stepper motors
- Printers
Additional Resources
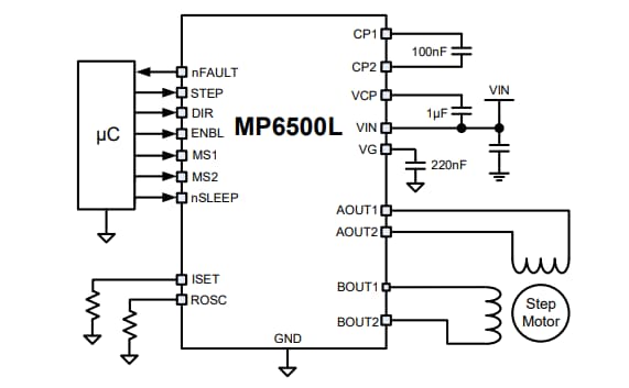
Typical Application
Publicado: 2022-01-28
| Actualizado: 2023-01-06
