Microchip Technology MIC33M350 & MIC33M356 Power Modules
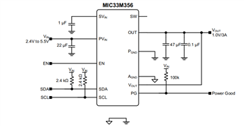
Microchip Technology MIC33M350 and MIC33M356 Power Modules are high-efficiency, low-voltage input, 3A continuous current synchronous step-down power modules. The Modules feature a Constant-ON-Time (COT) control architecture with HyperLight Load™ that provides very high efficiency at light loads while still having ultra-fast transient response.The MIC33M350 output voltage is set by two VSEL (Voltage Selection) pins, up to nine different values. This method eliminates the need for an external feedback resistor divider and improves the output voltage setting accuracy. The MIC33M350 pinout is compatible with the MIC33M356 I2C-based programmable regulator version, allowing applications to be easily converted. An open-drain Power Good output indicates when the output voltage is within 9% of regulation and facilitates an MCU or power sequencing interface. If set in shutdown (EN=GND), the MIC33M350 typically draws 1.5µA, while the output is discharged through a 10Ω pull-down.
The MIC33M356 I2C interface allows programming the output voltage between 0.6V and 1.28V, with 5mV resolution (-HAYMP and -FAYMP) or between 0.6V and 3.84V, with 10mV and 20mV resolution (-SAYMP). Two different default voltage options (0.9V and 1.0V) are provided so that the application can be started with a safe voltage level and then moved to high-performance modes under I2C control.
The 2.4V to 5.5V input voltage range, low shutdown, and quiescent currents make the Microchip MIC33M350 and MIC33M356 Power Modules ideal for single-cell Li-Ion battery-powered applications. The 100% duty cycle capability provides low dropout operation, extending the operating range in portable systems.
The Power Modules are available in a thermally efficient, 24-Lead 3mm x 4.5mm x 1.8mm QFN package, with an operating junction temperature range from -40°C to +125°C.
Features
- 2.4V to 5.5V Input voltage range
- 3A Output current
- High efficiency (up to 95%)
- ±1.5% Output voltage accuracy over line/load/temperature range
- Supports safe start-up with pre-biased output
- Typical 1.5µA shutdown supply current
- MIC33M350
- Pin Strapping Voltage Selection:
- Three-state pins (nine voltage combinations)
- 0.6V, 0.8V, 0.9V, 1.0V, 1.2V, 1.5V, 1.8V, 2.5V or 3.3V output voltage
- Passes automotive AEC-Q104 reliability testing
- Reduced component count (no feedback resistors)
- Output discharge when disabled
- Constant on-time control with high switching frequency:
- 1.2MHz typical at 1.0V output voltage
- 0.8ms/V Soft start speed
- Pin Strapping Voltage Selection:
- Low dropout operation (100% duty cycle)
- Latch-off thermal shutdown protection
- Latch-off current limit protection
- Power Good (PG) open-drain output
- Meets CISPR32 class B radiated EMI
- 3.0mm × 4.5mm × 1.8mm, 24-lead QFN package
- MIC33M356
- Multiple Faults Indication through I2C
- I2C Programmable:
- Output voltage of 0.6V to 1.28V at 5mV resolution or 0.6V to 3.84V, 10 and 20mV resolution
- Slew rate of 0.2ms/V to 3.2ms/V
- On-time (switching frequency)
- 3.5A or 5A High-side current limit
- 0.2ms-3ms Enable delay
- Output discharge when disabled (EN = GND)
Applications
- Solid State Drives (SSD)
- Tablets, netbooks and ultrabooks
- FPGAs, DSP and low-voltage ASIC power
Additional Resources
Package Type
