Diodes Incorporated AP2401/AP2411 Current-Limited Power Switch

Diodes Incorporated AP2401 and AP2411 Current-Limited Power Switches are single-channel current-limited integrated high-side power switches optimized for Universal Serial Bus (USB) and other hot-swap applications. The AP2401 and AP2411 product families from Diodes Incorporated comply with USB standards and are available with both polarities of Enable input. These devices have fast short-circuit response time for improved overall system robustness and integrated output discharge function to ensure completely controlled discharging of the output voltage capacitor.

Features

  • Output current latch-off when overcurrent protection triggered
  • Fast short circuit response time: 2µs
  • 2.5A accurate current limiting
  • Reverse current blocking
  • 70mΩ on-resistance
  • Input voltage range: 2.7V - 5.5V
  • Built-in soft-start with 0.6ms typical rise time
  • Overcurrent and thermal protection
  • Ambient temperature range: -40°C to 85°C
  • ESD protection: 4KV HBM, 300V MM

Applications

  • LCD TVs & Monitors
  • Set-Top-Boxes, Residential Gateways
  • Laptops, Desktops, Servers, e-Readers
  • Printers, docking stations, HUBs

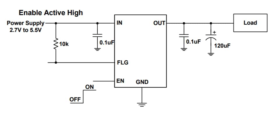
Typical Application Circuit

Diodes Incorporated AP2401/AP2411 Current-Limited Power Switch
Publicado: 2012-03-07 | Actualizado: 2022-03-11