Diodes Incorporated AP2297x Single Channel Load Switches
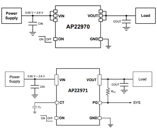
Diodes Incorporated AP2297x Single Channel Load Switches provide controlled turn-on and an active output discharge path in an ultra-compact X1-WLB1909-8 package. The Diodes Inc. AP2297x contains an N-channel MOSFET that can operate over an input voltage range of 0.65V to 3.6V and switch currents up to 4A. An integrated charge pump biases the NMOS switch to achieve a minimum switch ON resistance (RON). The switches are controlled by an on-and-off input (ON) capable of interfacing directly with low-voltage control signals.The AP2297x includes thermal shutdown when the junction temperature is above the threshold, turning the switch off. The switches turn on again when the junction temperature stabilizes to a safe range. The AP2297x have a 150Ω on-chip resistor for quick output discharge when the switch is disabled to avoid any unknown states caused by a floating supply to the downstream load.
Features
- Integrated single-channel load switch
- 0.65V to 3.6V input voltage range
- Ultra-Low RON
- 4.7mΩ typical at VIN = 1.8V
- 5.1mΩ typical at VIN = 1.05V
- 6.4mΩ typical at VIN = 0.65V
- 3A (AP22971) or 4A (AP22970) maximum continuous current
- Low 30µA typical quiescent current
- Low 1µA typical shutdown current
- Controlled slew rate to reduce inrush current (AP22970)
- 1530µs turn-ON time (tON) at VIN = 3.6V
- 815µs turn-ON time (tON) at VIN = 0.65V
- Adjustable slew rate through the CT pin (AP22971), fast ≤65µs turn-ON time (tON) at VIN = 1V
- Power Good (PG) indicator (AP22971)
- Quick output discharge (QOD)
- Low-voltage logic enable of 0.71V for VIH
- Active HIGH operation
- Thermal Shutdown (TSD)
- ESD protection
- 2kV Human Body Model (HBM)
- 1kV Charged-Device Model (CDM)
- Small form-factor X1-WLB1909-8 package
- Totally lead-free and fully RoHS compliant
- Halogen and antimony-free, Green device
Applications
- Laptops and tablet PCs
- Smartphones
- Telecom
- Storage
Specifications
- 3A or 4A maximum load current
- 4A or 6A maximum pulsed switch current, <300µs pulse, 2% duty cycle
- 0.65V to 3.6V operating input voltage range
- Operating ON input logic
- 0.71V to 3.6V HIGH voltage range
- 0V to 0.46V LOW voltage range
- 55µA to 75µA maximum quiescent current range
- 5µA to 18µA maximum shutdown current range
- 0.1µA maximum ON input leakage
- 150Ω to 710Ω typical output discharge resistance range
- Typical thermal shutdown
- 170°C threshold
- 30°C hysteresis
- 8.5mΩ to 19mΩ power switch ON resistance range
- -40°C to +105°C operating ambient temperature range
- Thermal resistance
- 53.71°C/W junction-to-ambient
- 1.12°C/W junction-to-case top
- 8.26°C/W junction-to-case bottom
- 12.17°C/W junction-to-board
- 0.38°C/W junction-to-top characterization parameter
- 12.14°C/W junction-to-board characterization parameter
Typical Application Circuits
Functional Block Diagrams
Publicado: 2025-04-01
| Actualizado: 2025-10-01
