Analog Devices Inc. LT3041 Low-Dropout Linear Regulators

Analog Devices Inc. LT3041 Low-Dropout (LDO) Linear Regulators are designed as a precision-current reference followed by a high-performance voltage buffer. These regulators feature ultra-low noise and ultra-high Power Supply Rejection Ratio (PSRR) architecture for powering noise-sensitive applications. The LT3041 linear regulators also feature 1A output current, 2.2V to 20V wide input voltage range, 0.2V to 15V output voltage range, and precision enable/UVLO.  

The LT3041 linear regulators are simple to use and include short-circuit protection, safe-operating area protection, reverse-battery protection, reverse-current protection, and thermal shutdown with hysteresis protection. These regulators incorporate a VIOC tracking function to control an upstream switching converter to maintain a constant voltage across the LT3041 to minimize power dissipation. Typical applications include RF power supplies, low-noise instrumentation, post regulator for switching supplies, and diagnostics. 

 

Features

  • 1μV RMS ultra-low output RMS noise (10Hz to 100kHz)
  • 3nV/√Hz at 10kHz ultra-low output noise spectral density
  • 8μVp-p (0.1Hz to 10Hz) ultra-low 1/f noise
  • 80dB at 1MHz ultra-high PSRR
  • 1A output current
  • 2.2V to 20V wide input voltage range
  • Single capacitor improves noise and PSRR
  • SET pin current:
    • 100µA, ±0.5% initial accuracy
  • VIOC pin to manage power dissipation
  • Single resistor programs output voltage
  • Programmable current limit
  • 310mV low-dropout voltage
  • 0.2V to 15V output voltage range
  • Programmable power good
  • Fast start-up capability
  • Precision enable/UVLO
  • Parallelable for lower noise and higher current
  • Internal current limit with foldback
  • Minimum output capacitor:
    • 2 parallel 10µF ceramic
  • Compact and low profile
  • Available in 14-lead, 4mm x 3mm, DFN package

Applications

  • RF power supplies:
    • Phase-locked loops
    • Voltage-controlled oscillators
    • Mixers
    • Low-noise amplifiers
    • Power amplifiers
  • Low-noise instrumentation
  • High-speed and high-precision data converters
  • Medical applications:
    • Imaging and diagnostics
  • Postregulator for switching supplies

Functional Block Diagram

Block Diagram - Analog Devices Inc. LT3041 Low-Dropout Linear Regulators

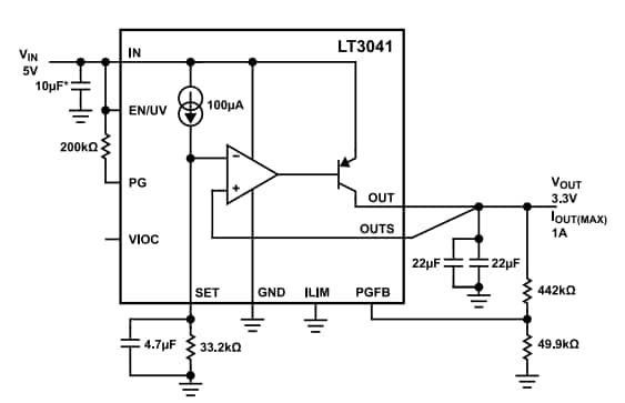
Application Diagram

Application Circuit Diagram - Analog Devices Inc. LT3041 Low-Dropout Linear Regulators
Publicado: 2022-12-09 | Actualizado: 2022-12-22