Analog Devices Inc. ADRF6650 Dual Downconverters

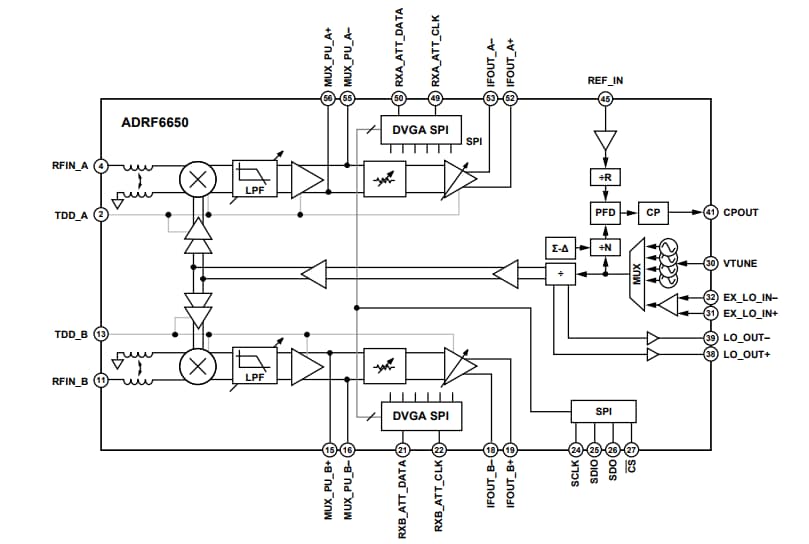
Analog Devices Inc. ADRF6650 Dual Downconverters integrate dual mixers, dual digital switched attenuators, dual digital variable gain amplifiers, a phase-locked loop (PLL), and voltage-controlled oscillators (VCOs). Additionally, the ADRF6650 integrates two radio frequency (RF) baluns, serial gain control (SGC) controls, and fast enable inputs for time division duplex (TDD) operation.

The on-chip RF baluns enable the ADI ADRF6650 Dual Downconverters to support 50Ω terminated RF inputs. The integrated passive mixer provides a highly linear downconversion for a 200MHz, sliding, intermediate frequency (IF) window. The ADRF6650 uses broadband square wave limiting local oscillator (LO) amplifiers to achieve an RF bandwidth of 450MHz to 2700MHz. The amplifier permits the LO to be applied either above or below the RF input over an extensive bandwidth, unlike conventional narrow-band sine wave LO amplifier solutions.

The ADRF6650 is designed using an advanced silicon-germanium (SiGe) bipolar complementary metal-oxide-semiconductor (BiCMOS) process. The device is available in a 56-lead, RoHS-compliant, 8mm × 8mm, lead frame chip scale package (LFCSP) package with an exposed pad. Performance is specified over the -40°C to +105°C maximum paddle temperature.

Features

  • Dual down-converter with integrated fractional-N PLL/VCO
  • 450MHz to 2700MHz continuous RF
  • 450MHz to 2900MHz, high-side or low-side injection LO frequency
  • 43dB gain control range
  • Gain control with up/down and SPI
  • Integrated RF balun for single-ended 50Ω inputs
  • 3.3V and 5V Power supply
  • 8mm × 8mm, 56-lead LFCSP package

Applications

  • Multiband/multistandard cellular base station diversity receivers
  • Wideband radio link diversity downconverters
  • Multimode cellular extenders and picocells

FUNCTIONAL BLOCK DIAGRAM

Block Diagram - Analog Devices Inc. ADRF6650 Dual Downconverters
Publicado: 2021-03-22 | Actualizado: 2022-03-11