Analog Devices Inc. ADBMS6821/ADBMS6822 isoSPI™ Transceivers
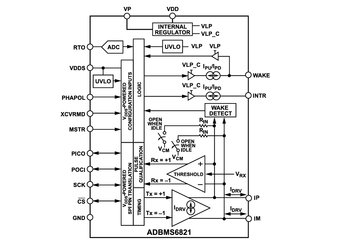
Analog Devices ADBMS6821/ADBMS6822 Single/Dual isoSPI™ Transceivers feature the ADBMS6821 (single) and ADBMS6822 (dual) with bidirectional isolated serial-port interface (isoSPI) communications between two isolated devices via a single twisted pair connection for each data link. Each transceiver encodes logic states into signals transmitted across an isolation barrier to another transceiver. The receiving device decodes the transmission and drives the peripheral bus to the appropriate logic states. Capacitors or pulse transformers can bridge the isolation barrier to achieve hundreds of volts of isolation.The ADI ADBMS6821/ADBMS6822 transceivers drive differential signals employing matched source and sink currents, eliminating the need for a transformer center tap and reducing electromagnetic interference (EMI). Precision window comparators in the receiver detect the differential signals. The transceivers can be paired with advanced ADBMS stack monitors to allow cell voltage and sensor monitoring even while the system controller is powered down (low-power cell monitoring, or LPCM). The transceivers deliver a timeout function that wakes up or alerts the system when a pass heartbeat message has not been received in the programmed time period.
Features
- Up to 2Mbps isolated bidirectional serial data communications
- Drop in compatible - single (ADBMS6821) and dual (ADBMS6822)
- Fully independent dual transceivers (ADBMS6822)
- Simple galvanic isolation using capacitors or transformers
- Bidirectional interface over a single twisted pair
- Supports cable lengths up to 100 meters
- Very low EMI susceptibility and emissions
- LPCM support for ADBMS battery monitors
- Interrupt output for LPCM system wake-up
- 4Mbps unidirectional mode
- Requires no software changes in most SPI systems
- Ultra-low idle current
- Automatic interface wake-up detection
- Operating temperature range of -40°C to +125°C
- 3.0V to 5.5V isoSPI driver power supply
- 1.7V to 5.5V interface to microcontrollers
- 3.0V to 30V input for powering wake-up and monitoring functions (12V battery compatible)
- Available in 32-lead, side solderable LFCSP package
- AEC-Q100 qualified for automotive applications
Applications
- Electric and hybrid electric vehicles
- Backup battery systems
- Industrial networking
- Remote sensors
Typical Application Circuit
Functional Block Diagram
Publicado: 2024-10-25
| Actualizado: 2024-11-07
